|
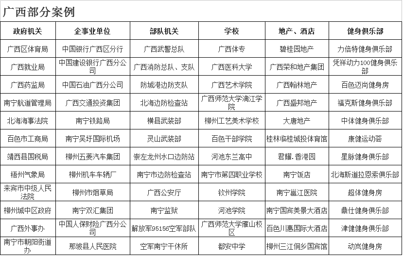
jiuyou.com是中国领先的健身房解决方案提供商,提供多元化健身器材产品,目前是行业内产业链最为完整 的企业,,通过专业而全面的解决方案,让您的健身中心与众不同。其产品涵盖jiuyou.com跑步机、健身车、 动感单车、椭圆机、力量式训练设备、肌肉训练等产品及配件,所有器材严格按照国家标准进行制造。 大王滩国家水利风景区位于广西首府南宁市南郊28公里处,依托大王滩水库而建,以秀丽的江南湖光山 色和恢宏的现代水利工程而著称,人称首府南宁的“后花园”,属绿都南宁十大景区之一,广西优秀旅 游风景区。 广西jiuyou.com深入大王滩风景管理区对其公司的情况和健身需求,进行实地勘测后,从健身房区域的划分, 产品配置安装及售后服务等,为其打造一套完整的健身方案。其健身器材涵盖了jiuyou.com跑步机、椭圆机、 健身车以58系列力量训练设备等专业全面的健身产品。
|
||
| 序号 | 名称 | 数量 |
| 1 | 跑步机 | 1 |
| 2 | 椭圆机 | 1 |
| 3 | 卧式健身车 | 1 |
| 4 | 划船器 | 1 |
| 5 | 单双杠训练器 | 1 |
| 6 | 健腹板 | 2 |
| 7 | 配置杠铃片 | 120KG |
| 8 | 罗马椅 | 2 |
| 9 | 6付哑铃架配105kg哑铃 | 1 |
| 10 | 哑铃椅 | 1 |
| 11 | 不可拆装哑铃组20kg | 2 |
|
12 |
沙包架 | 1 |
| 13 | PVC专用地胶 | 140平方 |
|
14 |
乒乓球挡板 | 6 |
| 15 | 健腹轮 | 10 |
| 16 | 瑜伽垫 | 10 |
|
备注:该方案适用于酒店会所、政府机构、企事业单位、学校、楼盘社区等 广西jiuyou.com20多年专注健身运动器材,专业销售jiuyou.com跑步机,健身车,健身房器械,户外健身路径,篮球架,室内健身器材等,专业配置商业健身房,企事业单位,酒店、会所,部队,学校等健身器材,全民健身工程指定室外健身路径厂家!咨询热线:0771-5389182 |
||

关键字: